全球5G/6G 产业发展报告\(2024-2025)
全球5G/6G产业发展报告\(2024-2025)
第一章5G/5G-A产业发展情况
(一)标准:5G技术加速向5G-A演进
移动通信领域标准的制定主要由3GPP组织来进行,每
个新版本都会在前一版本基础上进行改进和扩展。5G-A演
进阶段从2024年开始,以R18/R19版本为基础,着力提升
5G性能,重点拓展对通感、人工智能、NTN等场景的支持。
2024年6月5G-A第一个版本国际标准Release18正式冻结,
标志着5G正式演进步入5G-A阶段。作为5GAdvanced的
延续,Release19主要侧重于提高性能并满足5G商用部署中
的关键需求,已经完成首批16个RAN领域课题立项,预计
将在2025年底正式冻结。Release20是未来网络架构演进的
关键阶段,主要是增强现有功能,目的是专注于提升5G现
有能力,预计将在2027年6月正式冻结。R21将正式开始
6G的标准制定工作,预计产生首批6G技术规范,将于2029
年3月冻结。

图1全球5G商用网络部署情况
表15G标准演进特点汇总


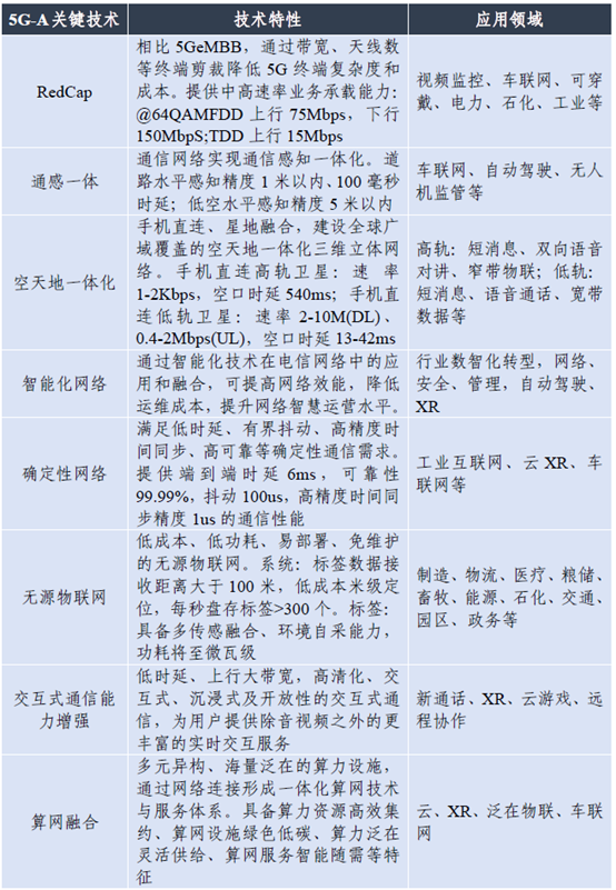
(二)技术:5G-A关键技术逐渐收敛
5G-A加速演进,代表性技术已基本明确。5G-A面向沉
浸实时、智能上行、工业互联、通感一体、千亿物联和天地
一体等六大应用场景,从网络、终端、云等端到端关键方面
进一步演进,网络能力持续增强。目前,已明确的5G-A代
表性技术包括RedCap、通感一体化、空天地一体化、智能
化网络、确定性网络、无源物联网、交互式通信能力增强。
其中,RedCap已具备规模商用条件,通感一体化、空天地
一体化正加速推进技术测试,手机直连卫星在部分手机厂商
已实现商用,5G新通话带来全新交互式通话体验。
表25G-A代表性关键技术

(三)政策:央地联动推进5G规模化应用
我国5G发展政策环境持续向好,政策体系基本形成。
截至2024年底,我国累计发布31个国家级5G相关政策,
156个省市级5G相关政策。
国家政策布局方面,2024年我国5G政策重点聚焦5G
应用,发布《5G规模化应用“扬帆”行动升级方案》《打
造“5G+工业互联网”512工程升级版实施方案》《关于推
动新型信息基础设施协调发展有关事项的通知》《工业和信
息化部办公厅关于推进移动物联网“万物智联”发展的通知》
《工业和信息化部办公厅关于开展2024年度5G轻量化
(RedCap)贯通行动的通知》等政策,进一步强化5G的规
模化应用拓展举措,加速5G应用向消费服务行业和实体经
济深度融合发展。2024年11月,工业和信息化部等十二部
门印发《5G规模化应用“扬帆”行动升级方案》,方案提
出到2027年底,构建形成“能力普适、应用普及、赋能普
惠”的发展格局,全面实现5G规模化应用的总体目标。
地方政策布局方面,我国各省市纷纷出台5G产业细化
支持政策,截至2024年四季度,我国发布的省级5G政策数
量超156项,形成部门合作、央地联动、产业协同的工作合
力。海南、广东、贵州在5G网络建设和产业培育方面推进
网络质量提升、网络深度覆盖;河北、辽宁、山西、湖北等
地加快推进5GRedCap技术演进、产品研发和产业化发展,
扎实推进5GRedCap商用进程;北京、上海等地发布5G与
低空经济融合等相关政策,推动5G-A技术在低空经济领域
的应用和发展。
(四)市场:我国5G网络发展全球领先
1.全球5G-A网络逐步进入商用阶段,我国做出重要贡献
全球5G商用网络数量和覆盖用户不断增长,5G-A网络
发展进展不断加快。截至2024年底,全球已有来自130个
国家和地区的344个运营商推出基于3GPP标准的商用5G
网络,新增5G商用网络40个,较2022年新增有所减缓。
全球5G基站部署量稳速增长,2024年全球5G基站累计部
署总量超过637.6万个,年度新增120.6万个、较2022年新
增量有所减少。全球5G用户数突破21.3亿,年度新增5G
用户5.6亿。目前全球超过38家运营商发布5G-A技术试验
和网络部署规划,系统设备商也积极投入产品研发,开展
5G-A技术在低空、工业等领域的应用探索。



中国已成为全球5G-A发展的重要力量。截至2024年底,
我国5G网络能力持续增强,覆盖广度深度持续拓展。我国
5G基站总数达到425.1万个,全年新增87.4万个,地级市
区、县城城区已实现5G100%覆盖,占全球5G基站部署量
的66.7%。我国5G用户达到10.14亿,同比增长25.96%,
占全球5G用户数的47.6%。我国运营商已开始商用部署多
载波聚合等特性,旨在实现5G-A标志性指标“下行万兆、
上行千兆”和“大规模物联”能力,并将加速通感、无源、网络智能、XR增强、工业互联等技术的试点验证。截至目
前,国内四家运营商均已官宣启动5G-A商用网络部署,在
沉浸式业务、工业互联网、低空经济、远程医疗等方面开展
应用探索,已在全国300多个城市启动5G-A网络建设,5G-A
的上行及下行带宽更宽、时延更低,结合通感一体、无源物
联、内生智能等新技术,将在自动驾驶、云游戏、远程医疗、
MR、VR、XR、裸眼3D、低空等应用场景逐步落地。
2.全球智能手机出货持续回暖,5G手机出货量不断增长
全球智能手机出货量持续回暖。2024年全球智能手机出
货12.4亿部,同比增长6.4%,达到2021年以来最高水平。
其中,全球5G智能手机出货量约为8.2亿部,同比增长14.5%,
占智能手机出货量的66%。中国市场5G手机出货量达2.72
亿部,同比增长13.8%,占智能手机出货量的86.6%。随着
全球手机市场进入存量阶段,5G技术成为发展新动能,产
品质量和性能的提升不仅使换机周期不断拉长,也促使消费
者对产品的需求升级,高端市场活力初显,手机厂商集中发
力高端旗舰手机产品,如华为Mate系列及Pocket系列、OPPO
Find系列、小米Fold系列、vivoFold/Flip系列等。


(五)产业:5G-A产业加速落地
1.全球设备商积极研发5G-A产品
全球领先通信设备厂商积极研发5G-A产品。在关键技
术研发方面,国内系统企业华为、中兴、中信科积极投入5G-A
全系列产品研发,推动超宽带、XR、eRedCap、无源物联网、
绿色低碳、通信与感知融合、通信与AI融合等各项关键技
术的成熟应用。爱立信围绕打造“价值驱动的卓越网络”以
“卓越性能、绿色低碳、赋能增长、高度自智”为四大支柱,
重点推动超宽带、XR、高性能与可持续性、基于意图驱动的
自制网络可编程网络等关键技术、解决方案的成熟和应用;
诺基亚认为5G-A将从体验(Experience)、扩展(Expansion)、
延伸(Extension)和卓越运营(Eperationalexcellence)四个
维度提升网络能力,并重点关注超宽带和XR等5G能力提
升技术的产品研发。
2024年,华为在2024全球移动宽带论坛期间发布了
5G-A十大产品解决方案宣称该系列产品解决方案将通过“宽
带、多频、多天线、智能、绿色”五大基础能力持续创新,
提供十倍网络能力。华为以全系列AdvancedRadio构建极致
多维网络能力,以AmbientSite实现站点全域数字化,以
Agent数字人团队助力运营商网络迈向L4高阶自智满足了移
动AI时代多样化业务需求。全新5G-A解决方案深化5G-A
与AI的融合,“以网兴智”,通过充足管道能力满足移动
AI时代差异化用户需求,提升网络性能和用户体验;“以智
赋网”,基于数字化站点和无线智能体助力运营商网络实现
L4高阶自智。新通话结合AI和多模态,为用户提供沉浸交
互式的智能通话体验。5G-AIntelligentPacketCore解决方案,
构建了基于NWDAF为中心的网络智能方案。在ToB领域提
出基于C/U分离的通感一体融合架构并联合国家电网提出了
电力短切片专网方案。中兴通讯推出面向5G-A/6G时代的沉
浸式通信解决方案,并首次现场展示沉浸式通信业务的交互
体验,只需要佩戴MR眼镜,便“进入”了远在中国南京滨
江的中兴通讯智能制造基地,实时查看基地各个厂区的能源
利用和储备情况,并能够与基地工程师的AI数字人针对生
产流程、能耗管理进行沟通交互。中国移动发布“星罗算力
网络”与5G-A智能控制面(NWDAF),为智能制造、车联
网等场景构建L4级自智网络,联合华为验证的无线AI技术
可将用户体验优化效率提升40%。中国电信全球首发5G-A
全域覆盖网络和“5G-A+8K-VR”低空直播系统,在低空通
信领域实现无人机物流毫米级精准管控。中国联通联合格力、
华为推出5G-A原生专网方案,打造全球最大智能“黑灯工
厂”,利用5G专网实现全流程自动化生产。
2.5G基带芯片进入5G-A时代
2024年累计新增23款5GSoC芯片,较2023年新增数
量基本持平,均为4-7nm制程。基带芯片发展速度放缓,5G
基带芯片年度新增3款。随着5G技术演进步入5G-A阶段,
有望带动新一轮创新。高通骁龙X80在毫米波频段可以实现
10载波聚合,在Sub-6GHz频段可实现6载波聚合,下行峰
值速率10Gbps,上行峰值速率为3.5Gbp,并首次在5G调制
解调器中集成了NB-NTN卫星通信,且已经实现3GPPR18
标准,率先步入5G-A阶段。
3.5G行业终端款型快速增长
全球5G终端厂商数量和终端款型持续增长。据TDIA
统计,截至2024年12月,全球发布5G终端的厂商达到701
家,同比增长27.3%、与2023年增长情况(41.3%)有所下
降;全球5G终端达到3810款,同比增长32.3%。其中,5G
智能手机终端达2016款,占比47.8%。此外,受5G行业应
用不断深化发展的影响,行业终端增长明显,CPE、模组、
网关、照相机等终端款型数量连年高速增长,2024年同比增
速分别达到28.6%、24.0%、65.6%、63.6%。


4.5GRedCap产业加速成熟
我国5GRedCap已进入规模商用部署阶段,支持RedCap
技术的5G基站总规模超83万站,预计2025年底基站规模
将突破100万。中国移动已建成全国规模最大的RedCap商
用网络,支持RedCap的5G基站总规模超43万,实现全国
所有县城以上区域700MHzRedCap连续覆盖,按需开通
2.6GHz/4.9GHzRedCap功能,打造华电光伏、宁波李慧利、
深圳垃圾分类监管等40余个标杆案例。中国联通和中国电
信已启动“万站行动”加速规模化部署,目前在全国超过17
个省份实现5GRedCap连续覆盖,累计开通支持RedCap的
5G基站超过40万站,重点推进工业、能源等场景的试点应
用。
5.全球产业界积极启动5G-A技术试验
欧美积极开展5G-A超宽带、无源物联等关键技术试验。
高通与诺基亚贝尔在高低频段混合组网关键技术试验中,实
现了万兆下行速率;芬兰运营商DNA启动5G-A无源物联网
技术试验,以拓展5G在数字化方向的应用场景。中东积极
探索5G-A的超宽带、增强现实技术带来的沉浸式体验新兴
产业。阿联酋电信宣布启动5G-A超宽带关键技术试验;沙
特运营商Zain已开展了5G-A无源物联仓库场景验证。
我国已基本完成超宽带、XR两项重点5G-A关键技术试
验。截至2024年11月,5G推进组已制定5G-A试验规范7
项,组织了5G-A超宽带、宽带实时交互(XR)增强、通感
一体、基于AI的无线网节能、网络智能化等5类关键技术
的测试验证。华为、中信科、中兴、诺基亚贝尔和爱立信等
5家系统厂商,高通、联发科技等芯片厂商参加了测试,已
基本完成基于R18的各项关键技术测试工作。
(六)应用:中国引领全球5G应用创新
我国5G应用发展水平全球领先。截至2024年底,我国
5G应用已经覆盖80个国民经济大类,5G应用案例超过13.8
万个,5G物联网终端连接数超7000万个,已在工业、采矿、
电力、港口、医疗等行业实现规模复制,水利、建筑、纺织、
海洋、低空等领域正加速推动5G应用探索。工信部联合国
家卫生健康委、教育部、文旅部、国家能源局等部委积极开
展5G应用试点工作,挖掘培育了987个5G+医疗健康、109
个5G+智慧教育试点项目,发布33个5G应用典型案例,助
力行业数字化、网络化、智能化发展。其中,5G+工业互联
网在建项目数超过1.7万个,在工业、矿业、电力、港口、
医疗等10大行业形成了20大典型场景,南京、武汉、青岛
等10个首批“5G+工业互联网”融合应用试点城市启动建设,
已覆盖全部41个工业大类,加速赋能行业企业提质降本增
效,建成700个高水平5G工厂。
全球各国积极推动5G应用落地,据GSMA数据,全球
5G应用项目超过5.5万个。5G专网建设方面,主要集中在
美国、德国、中国、英国、日本、韩国等发达国家及地区,
美欧日韩等国家及地区主要以私有频段进行5G专网建设。
截至2024年12月,全球80个国家的1714个机构组织已部
署4G/5G专网,专网运营机构数量同比增长23.8%1。
第二章6G发展情况
(一)标准推进:全球6G标准规划进一步明确
3GPP作为制定全球移动通信国际标准的核心组织,是3G、
4G、5G国际标准制定者,也是6G全球标准的核心平台。2024
年9月,在3GPP业务与系统技术规范组(SA)105次全会上,
3GPP首个6G标准项目——6G场景用例与需求研究项目获得
通过,全球6G标准制定进入需求研究阶段。2025年3月,TSG
SA(服务与系统架构组)、TSGRAN(无线接入网组)以及
TSGCT(核心网与终端组)共同研讨6G总体、无线技术、系
统架构、核心网及协议的愿景及优先事项。6G标准化工作也
将在2025年6月正式启动,第一个6G标准Rel-21的核心功
能也将在2029年冻结,预计在2030年左右具备大规模商用能
力。

(二)全球竞速:全球6G布局快速推进
1.美国:政府引领生态构建,抢占6G技术制高点
一是政策立法强化6G顶层设计。继2021年通过的《未
来网络法案》《了解移动网络网络安全法案》《美国网络安
全素养法案》等三项通信法案,美国众议院2024年9月通
过《维护可靠和增强型网络的未来技术应用法案》,该法案
将要求联邦通信委员会召集行业领袖、公共利益团体和政府
专家,成立一个6G工作组。立法强调美国正处于引领全球
创新的关键节点,而6G技术对国家安全和经济发展具有至
关重要的意义,进一步加速美国6G技术发展进程。
二是明确频谱推进策略。2024年10月美国继发布《国
家频谱研发计划》,在国家层面又一次出台频谱领域顶层规
划文件,确立研发目标定位、活动框架和研发重点。先行探
索太赫兹频段。美国联邦通信委员会FCC早在2019年就发
布《太赫兹频段实验性使用许可》,成为全球首个开放
95GHz—3THz频段用于6G技术实验的国家,并已向是德科
技、三星电子等发放太赫兹频段试验频段。预留中高频段频
谱资源。美国国家电信和信息管理局(NTIA)发布《国家频
谱战略》,明确将3GHz、7GHz、18GHz和37GHz频段用
于私营部门创新,累计为6G预留超过2700MHz带宽资源;
美国5G之声在2024年10月发布其最新白皮书《7-8GHz频
谱范围内的6G升级:覆盖范围、容量和技术》,强调7-8GHz
在容量、传输速率及覆盖等领域的巨大潜力;诺基亚也在
2024年12月提出申请采用7125-7525MHz频段在其位于达
拉斯的美国总部进行6G技术测试。为空天地一体网络预留
优质资源。2024年3月,美国联邦通信委员会批准SpaceX
在第二代“星链”卫星与地面网关间使用E波段频率,并允许
其利用已获批的Ka和Ku波段频谱,大幅提升“星链”带宽容
量和上网速度。
三是以联盟为主要依托,积极构建6G生态。为进一步
凝聚全球产业力量,美国通过组建技术联盟重塑产业领先优
势。NextG联盟作为美国6G布局核心抓手,构建美国6G
技术创新发展框架。在关键技术层面,连续发布30余本6G
白皮书,重点聚焦内生AI、分布式云网络、绿色网络等主要
方向,已布局技术领域包括大规模MIMO、太赫兹通信、无
线新空口、通感融合、频谱共享、AI原生、分布式云平台、
分布式云接口、网络解耦、可信弹性安全网络等。在应用场
景层面,以沉浸式体验和特殊场景创新为核心,聚焦2C市
场与高危行业赋能,发布北美6G路线图优先事项报告,指
出6G代表性九大用例包括多感官XR、固定无线接入网络、
车联网、智能工厂、低功耗广域网、个性化用户体验、机器
人、数字孪生、环境物联网等。组建AI-RAN联盟,通过
AI优势在6G时代占据优势地位。英伟达于2024年2月,
联合软银、爱立信等半导体公司、传统通信公司、软件公司
和学术机构成立了AIRAN联盟,并于2024年11月开发了
AI-RAN平台NVIDIAAIAerial,实现全球首个AI与5G网
络的融合试验,在满足运营商所需5G性能情况下,仍能利
用网络的剩余容量同时运行AI推理工作,为运营商打造新
创收空间。
四是卫星互联网全球领先,发射6G实验星。2024年以
来,“星链”系统的建设速度持续加快,美国SpaceX公司不
断优化发射进程,2024年利用“猎鹰”-9号火箭成功执行了
89次“星链”发射任务,截至2024年底,星链已发射7256颗
卫星,为全球118个国家和地区的460万用户提供服务,覆
盖28亿人口。2025年3月,SpaceX成功将60颗“星链6G
先行者”实验性通信卫星送入太空轨道,该系列卫星配备了毫
米波和太赫兹波段收发装置,搭载了基于光子集成电路的量
子通信实验模块,加速6G空天地技术布局。
五是启动6G基础设施建设。美国国家科学基金会(NSF)
于2024年设立基金,支持高级无线研究平台(PAWR),支
撑新型无线设备、通信技术、网络、系统和服务的实验性探
索,增强宽带连接、新兴物联网技术优势,并在未来几十年
保持美国的领导地位和经济竞争力。
2.欧洲:跨国协同创新,构建全链条技术生态
一是形成以欧盟为核心、多国政府深度协同战略格局,
全面布局6G研发。欧盟早在2021年发布《2030数字十年
政策计划》,提出以建设新一代信息网络为基础的“安全和可
持续数字基础设施”发展目标,到2030年实现千兆连接,重
点关注可持续的下一代固定、移动和卫星连接以及6G技术,
将建立国际数字伙伴关系,提供开展联合研发平台,以保证
欧盟在6G技术上占据领先地位。英国发布《无线基础设施
战略》,提出愿景、研发、专利与标准、频谱、国际联盟和
路线图六大支柱战略,并将通过项目投资、国际论坛及国际
联盟三条路径推动6G发展。德国早在2021年启动首个有关
6G技术的研究项目,积极布局灯塔项目6G-ANNA、6G组
件开发项目等研发项目,加速6G研发。芬兰交通和通信部
在2024年表示已组建6G工作组,启动推进6G移动通信技
术工作,主要目标是制定芬兰的国家6G路线图,并促进6G
无线网络技术领域的合作和信息交流。法国启动未来网络研
究计划,组织公共研究机构参与10个针对未来网络技术的
大型研究项目,计划联合推出“法国6G”平台,以便为6G网
络做好充分准备。西班牙2024年划拨6200万欧元(约4.9
亿元人民币)的国家资金用于43个研究项目,以加强下一
代移动技术的生态系统研究。荷兰宣布通过国家增长基金投
资2.03亿欧元(约16亿元人民币)用于6G开发。
二是以公私合营旗舰项目整合资源,构建全链条技术生
态。为提升欧洲在5G/6G网络和服务方面的行业领导地位,
欧盟2021年正式设立公私合营旗舰项目智能网络和服务联
合伙伴项目(SNSJU项目),计划在2021—2027年总计投
入至少18亿欧元(约141.6亿元人民币),其中欧盟提供9
亿欧元(约70.8亿元人民币),私营部门提供9亿欧元(约
70.8亿元人民币)以上。截至2024年底,SNSJU项目已向
80个项目投资超过5亿欧元(约39.3亿元人民币),覆盖
33个国家/地区的505个实体,吸引运营商、设备商、高校、
科研院所等产业主体积极参与6G技术研发;项目支持内容
涵盖从6G技术研发、试验平台建设、规模试验及试点应用
等,为构建6G生态奠定基础。从关键技术来看,研发方向
涉及AI与通信融合、多频段融合通信、通感一体、分布式/
云原生网络架构、网络安全及绿色网络等技术方向,并逐步
聚焦。2024年更加强调灵活开放的网络架构、开放化无线网
络、AI驱动的无线网络以及网络安全等,通信与AI融合相
关项目比重更是达到50%。从应用场景来看,重点关注跨领
域垂直应用验证,设立AMAZING-6G项目,将在欧洲各地
实施大规模试验和试点,展示医疗保健、公共安全、能源和
运输及铁路领域的14个用例;设立6G-Path,测试和评估健
康、教育、智慧城市和农业等关键垂直领域的应用用例;设
立Ambient6G(6G无源物联网)、NexaSphere(航空和汽
车领域的多连接3D网络)、6G-VERSUS(6G赋能五大环
保行业)等项目,开展面向行业应用的需求及技术研究。

三是设立多个共性技术平台项目支持6G研发。欧盟在
SNSJU项目中支持设立多个项目建设6G基础设施,包括
6G-BRICKS(构建可重用的测试台基础设施)、
6G-SANDBOX(通过智能、安全和数字孪生的开放实验设施
支持网络架构和技术演进)、6G-XR(支持下一代XR服务
的6G实验研究基础设施)、SUNRISE-6G(用于扩大6G实
验规模的研究基础设施可持续联合会)项目,建立和扩展泛
欧盟的6G实验基础设施,验证端到端6G架构。同时,英国
谢菲尔德大学宣布启动国家6G无线电系统设施,该设施由
工程与物理科学研究理事会(EPSRC)资助,由是德科技与
菲尔德大学共同开发,位于谢菲尔德大学电气与电子工程学
院。新设施将支持多方面的6G无线系统研究,包括候选波
形、基带与射频信号处理、数字采集、发射器和接收器射频
子系统以及空中(OTA)传播测量。能够支持覆盖所有操作
频段(从Sub6GHz到次太赫兹)的6G无线电系统研究,也
支持高达220GHz的6G先导频段。
3.韩国:战略专项驱动,加速产业化进程
一是相继发布两大战略加速6G研发。MSIT从2018年
9月开始启动“6G核心技术开发项目”的初步可行性研究,并
于2020年8月正式发布《引领6G时代的未来移动通信研发
促进战略(2021—2028年)》,正式开始研发6G技术。该
计划以“引领6G时代”为愿景,制定“全球最早实现6G商用,
主导全球6G市场,实现6G核心标准专利全球第一,智能手
机市场占有率全球第一,设备市场占有率全球第二”战略目标,
形成“研发新一代移动通信技术”“抢占高附加值专利”“研究
和产业双轨发展”三大推进策略。2023年2月,韩国正式提
出《K-Network2030》,致力于将韩国打造成“新一代网络模
范国家”,再度明确了“全球首个”“标准专利领先”两个目标,
主要举措包括加大网络技术研发投入、深化网络基础设施建
设、构建健康有竞争力的产业生态三大部分。同时,韩国将
在2026年举办“Pre-6GVisionFest”,邀请各国电信运营企业、
设备制造商、6G标准化专家和政府官员来到韩国向其展示
6G研发成果,以彰显其在全球6G标准化工作中发挥主导作
用,并成为全球6G合作的标杆。
二是配合政策落地,出台两批6G专项。围绕两大6G
网络发展战略,韩国先后出台两批6G专项支撑政策规划的
落地实施。第一批6G专项配合《引领6G时代的未来移动通
信研发战略》设立,以6G核心技术研发专项为核心,计划
2021—2025年投入1917亿韩元(约9.5亿元人民币)开展
6G关键技术研发,为开展核心技术自主研发、占领全球标
准制定主导地位巩固研究及产业基础等提供公共资金支持。
第二批6G专项配合《K-Network2030》战略设立,以“新一
代网络(6G)产业技术开发”专项为核心,2024—2028年总
投入4407亿韩元(约21.8亿元人民币),推动6G产业化
应用,正式着手开发6G商用技术及核心关键零部件、申请
国际标准专利,致力于使韩国具备“2026年Pre-6G技术率先
试点”“获取30%份额的6G国际标准专利”等新一代技术网络
的竞争力。
三是韩国采取技术过渡路径,将Pre-6G技术率先融入
5G网络,推动智能工厂、数字医疗等五大领域示范升级。
为落实《引领6G战略》实施,实现全球引领的战略目标,
韩国第一阶段将重点推进关键技术研究,第二阶段将重点推
进6G技术在5G网络中的应用。从2026年开始,以Pre-6G
技术为基础,在数字健康、全息通信、无人驾驶、智慧城市、
智能工厂5大应用领域促进5G示范项目升级。2025年2月,
三星发布《AI原生应用与可持续通信》白皮书,重点介绍了
沉浸式扩展现实(XR)、数字孪生、大规模通信、泛在连接
以及固定无线接入等新兴服务,强调了AI原生应用、可持
续网络、普遍覆盖以及安全且有弹性的网络等四个关键性能。
四是积极布局6G卫星通信。韩国计划2025年启动低轨
(LEO)卫星通信系统建设项目,项目金额3200亿韩元(折
合人民币约17亿元),已初步完成可行性研究,预计在2030
年前发射两颗用于6G通信的LEO卫星。同时,韩国还计划
建立一个示范LEO卫星通信系统网络,帮助企业自主开发卫
星跟踪等核心技术。
4.日本:从B5G向6G逐步推进,构建6G技术优势
一是顶层设计驱动,明确战略目标与实施举措。2024年
8月,日本总务省(MIC)发布《Beyond5G推进战略2.0——
支持AI社会的下一代信息和通信基础设施》,该战略指出,
面向人工智能爆炸式发展前景、计算和网络以及非地面网络
(NTN)的发展,需要打造低延迟、高可靠性和低功耗的下
一代信息和通信基础设施(Beyond5G),实现通信、智能、
算力及感知融合以及泛在连接。同时,为落实战略实施,提
出全光网络(APN)、非地面网络(NTN)、无线接入网络
(RAN)三大战略方向,发布2024—2030年战略路线图,
包括技术研发、标准制定、平台建设、国际市场推广等具体
举措。
二是开展多频段频谱可能性研究。在中高频段,日本表
示将积极推动4.4-4.8GHz、7.125-8.4GHz、14.8-15.35GHz)
作为IMT候选频段,并在ITUWRC-27会议上讨论;在毫
米波和太赫兹频段,日本表示将研究分配ITU-R确定的频率
(24.25-27.5GHz、37-43.5GHz、47.2-48.2GHz、66-71GHz)
用于国际移动网络系统(IMT)的可行性。
三是资金保障强化,设立专项基金支持6G研发。
2020—2024年,日本政府在6G领域投资总预算超过1100
亿日元(约53.4亿元人民币),其中2020年设立一项300
亿日元(约14.6亿元人民币)的基金,用于长期支持大学和
企业从事6G研发工作;投资200亿日元(约9.7亿元人民
币)建立6G硬件设施环境,供公司和其他机构用来测试开
发6G;2023年7月,NICT设立信息通信研究开发基金,用
于实施创新信息通信技术Beyond5G(6G)基金项目,研发
资金总额达623亿日元(约30.3亿元人民币),涉及全光网
络相关技术、非地面网络(NTN)相关技术、安全集成/虚拟
化网络技术等三大类共10个6G项目。
(三)中国布局:6G上升为国家战略,全面启动6G布局
1.战略地位提升,多省市发布6G规划
在国家层面,2025年政府工作报告将6G纳入未来产业培
育体系,明确提出,将建立未来产业投入增长机制,培育包括
生物制造、量子科技、具身智能以及6G在内的未来产业,这
是6G首次写入政府工作报告,标志着2025年我国6G创新新
局面的正式开启。
在地方政府层面,北京、上海、江苏、广东等省市明确6G
发展规划,加速前瞻布局。北京市于2024年9月率先出台《北
京6G科技创新与产业培育行动方案(2024—2030年)》,明
确了未来几年内北京市在6G关键技术突破、产业关键环节攻
关、构建试验创新体系、打造6G+X应用标杆等方面的具体目
标与路径。北京市在2025年政府工作报告中更是提出“加快6G
实验室和6G创新产业集聚区等项目建设”,为北京市抓抢6G
科技创新和产业变革集聚、打造具有全球影响力的信息网络产
业创新生态奠定坚实基础。上海市高度重视产业集群培育,启
动产业园区、孵化器等创新平台建设。在产业布局上,重点围
绕芯片器件、模组系统方向“强基础”,卫星互联、仪器仪表方
向“锻长板”,新型终端、新型接入方向“探新路”;成立6G信
通智谷未来通信产业园、上海6G信通智谷孵化器,打造集“总
部+研发+平台+孵化+验证”于一体的“6G+”未来产业创新集群,
目标是孵化6G产业领域具有全球影响力的瞪羚企业和独角兽
企业,成为全球6G技术与产业化发展的重要推进力量;设立
3亿元规模的6G产业孵化基金,探索“先导验证+股权投资”模
式,为孵化器创新企业提供“投早,投小,投硬”全流程融资支
持。江苏省南京市以紫金山实验室为核心抓手,发布《紫金山
科技城加速培育以6G技术引领未来产业行动计划》,提出五
年内未来产业产值突破3000亿元,实现以紫金山实验室作为
创新策源地、紫金山集团作为资本蓄水池、紫金山科技城作为
创业孵化器的“紫金山三次方”跃迁,全力贯通科技成果转移转
化全链条。
2.产学研协同推动6G技术创新,启动技术测试
工信部2019年成立IMT-2030(6G)推进组,统筹聚合产
学研用力量,组织通信运营商、设备制造商、高校及科研机构
共同开展6G愿景与需求研究、6G关键技术研究、6G标准化
推进以及6G技术测试验证等工作,在愿景、指标以及关键技
术测试验证等方面取得批量成果。在愿景与需求研究上,发布
《6G总体愿景与潜在关键技术》《6G网络架构愿景与关键技
术展望》《6G典型场景和关键能力》《6G无线系统设计原则
和典型特征》《6G网络架构展望》等白皮书,明确技术方向
与系统架构,为产业界提供研发指引。在关键技术研究上,依
托无线技术工作组、网络技术工作组开展6G关键技术研究,
已发布60余本技术研究报告。在标准制定上,组织国内企业
参与全球标准制定,在ITU-R框架下贡献中国智慧,推动5类
6G典型场景和14项关键能力指标被ITU《IMT面向2030及
未来发展的框架和总体目标建议书》采纳。在技术试验上,组
织国内企业启动6G早期技术试验,华为、中兴、中信科、爱
立信、上海诺基亚贝尔、中国移动、中国电信、中国联通、vivo、
小米、紫光展锐等20余家企业及高校参与技术测试,2024年
技术测试方向包括通信感知一体化、无线智能化、天地一体化、
智能超表面、数据服务、移动算力网络、网络基础架构等。
3.运营商体系化布局,牵头打造6G试验装置
三大运营商建设一批6G科学装置及试验平台集群,形成
覆盖6G全技术链的研发验证能力。中国移动6G通感算智融
合研发试验装置依托“1+3+N”移动信息产业协同创新基地,联
合中关村泛联院建设6G通感算智融合研发试验装置,打造开
放、众创的6G公共试验验证平台和新型基础设施,服务于未
来网络产业重点技术、重大工程、应用场景的创新全过程,助
力战略性新兴产业的高质量发展。该装置基于云化、虚拟化的
基带底座,聚集通、感、算、智、安等全要素,融合多节点、
多频段、空天地一体、高速泛在接入的公共试验验证平台,将
以“众筹众创”“共建共用”方式为产业合作伙伴提供多层次、全
面开放的联合研发和试验环境,装置由6G仿真平台、6G原型
系统、6G试验网三大核心版块构成,目前1.0版本已构建30
余项对外开放能力,吸纳24个“众创”伙伴入驻团队,三大核
心版块的能力均处于业界领先水平,并将持续迭代升级。中国
联通打造“天演”仿真平台,具备“1+3+8”的仿真能力,采用统
一平台架构设计,包括5G、6G和多系统三大板块,具有
Sub-6GHz、毫米波、太赫兹系统、智能超表面、通感一体化、
系统间干扰和星地一体化8个仿真模块能力,全面覆盖5G、
6G空天地总体仿真需求,为通信技术发展和演进提供强有力
技术依托。中国电信发布“云网融合大科创装置”,开放战新7
大领域、42项、多业务、全场景体系化服务能力,在6G网络
架构、星地融合、近域网络、无线智能化、通感一体、全频谱
融合、RIS等方面开展了体系化的布局,自主研发基于“模块化
+并行化”架构的5G+/6G无线仿真平台,依托云网融合大科创
装置,完成天地一体、通感融合、网络智能化、全双工、超大
规模天线、RIS等多领域试验,推动构建开放式的前沿技术试
验床。
4.多个星座计划加速推进,构建空天地一体化网络能力
我国卫星互联网星座建设全面提速,多个巨型星座计划完
成首批组网卫星发射,正式开启大规模低轨卫星集群的商业化
部署。其中GW星座由中国星网主导建设,是我国首个空天
一体6G互联网工程,包含GW-A59(6080颗)和GW-A2(6912
颗)两个子星座,总计规划发射12992颗卫星,分布在500公
里以下极低轨道和1145公里近地轨道,目标是构建覆盖全球
的卫星互联网,支持手机直连通信模式。2024年12月,GW
星座首批10颗卫星在文昌航天发射场以“一箭十星”方式成功
发射,标志着我国卫星互联网国家队正式进入组网实施阶段,
未来五年内计划发射约1300颗卫星,逐步实现全球无缝通信
覆盖。千帆星座(G60星座)由上海垣信卫星科技有限公司主
导,采用全频段、多层多轨道设计,计划到2030年底完成超
1.5万颗卫星组网,提供全球低时延、高速率的宽带互联网服
务。2024年该星座以“一箭18星”方式完成三批共54颗卫星发
射,通信能力覆盖范围显著提升。按照规划,千帆星座将在2025
年实现648颗卫星的区域覆盖,2027年完成1296颗卫星的全
球组网,到2030年底,实现15000颗星提供手机直连多业务
融合服务。Honghu-3星座由蓝箭航天旗下鸿擎科技提出,是
国内第三个超万颗规模的卫星互联网计划,计划在160个轨道
平面部署10000颗卫星,运行于550公里太阳同步轨道,目标
是为全球用户提供低成本、低时延的宽带接入服务,预计2025
年开始发射首批卫星,2028年完成全部部署。
运营商逐步启动星上基础设施建设,构建全球覆盖的卫星
互联网新基石。中国移动于2024年2月发射首颗6G验证星“星
核”,搭载业界首个采用6G理念设计,具备在轨业务能力的星
载核心网系统,是全球首颗6G架构验证星,意味着6G“空天
地海一体化网络”的星载网络架构的验证工作正式开启,并在
中国移动研究院专门设立星地融合技术研究所,整合中国移动
天地一体化网络架构、关键技术和开发等职责资源全面推进空
天地一体化技术演进。中国电信研究院于2024年12月宣布完
成全球首个“两星三网”融合试验。其中,“两星三网”中的“两星”
指的是量子卫星、(高轨)高通量卫星;“三网”为5G移动通
信网(中国电信大科创装置5G实验网)、量子卫星密钥分发
网、(高轨)高通量卫星宽带通信网。此次试验首次实现基于
量子密钥分发和高通量卫星回传的量子加密5GVoNR语音通
话、5G消息和5G数据通信,依托量子卫星进行广域自由空间
量子密钥分发,实现向小型化地面站等设备的量子密钥在线分
发能力。
第三章2025年产业趋势分析及预测
(一)产业发展进入规模增长期
全球5G产业稳步发展,5G带动经济效益能力显著提升。
到2025年,移动行业对全球经济贡献值将达到5.9万亿美元、
到2030年进一步提升至6.4万亿美元。从网络建设规模来看,
预计2025年底全球5G基站将突破690万个,我国5G基站
数量将达到460万个。从网络投资方面来看,预计到2030
年,商用5G网络运营商数量会超过640家,5G将覆盖全球
几乎所有的国家和地区。从用户发展情况来看,2025年全球
5G用户数将突破22.5亿、5G渗透率达28%,中国5G用户
数或将达到14亿、渗透率将超过52%;到2030年全球5G
用户突破53亿、5G渗透率将达到58%(渗透率指5G用户
占移动用户总数比重)。从5G终端出货来看,预计2025年
全球智能手机出货量将达12.5亿部,其中5G智能手机出货
量或将突破8.5亿部;中国5G智能手机出货量也将超过3
亿部,占比国内智能手机市场的90%以上。
(二)5G-A市场竞争更加激烈
在全球5G技术加速向5G-A演进的大背景下,中国5G-A
产业迅猛发展,基站部署规模领先,应用场景日益丰富,已
成为全球5G-A发展的重要力量。网络层,主设备领域头部
集中持续提升,在接入网、承载网等关键环节,我国拥有先
进的5G-A解决方案,占据市场主导地位,但仍面临较为激
烈的国际竞争;终端层,国内外终端设备品牌竞争激烈,中
国终端厂商凭借性价比、创新能力和生态构建优势,逐步占
据市场领先地位,高端化和差异化市场成为竞争焦点。
(三)RedCap将实现大规模部署应用
2024年4月,工业和信息化部办公厅发布《关于开展2024
年度5G轻量化(RedCap)贯通行动的通知》,部署七项重点
工作,旨在扎实有序推进5GRedCap商用进程。未来,5G
RedCap全系列测试标准体系将加速构建,确保5G轻量化技术
的标准化和规范化。2025年,中国将加速5G轻量化网络的部
署和覆盖,已建5G基站向5GRedCap升级,新建5G基站支
持5GRedCap,地级及以上城市城区覆盖后将按需向县城城区
延伸覆盖。同时,满足工业互联网、智慧城市、远程医疗等领
域需求的5GRedCap终端产品将加速推出,加快在数据采集、
视频监控等场景的创新应用探索。2025年,5G轻量化将在技
术升级、应用规模、产业生态和安全保障等方面呈现出积极的
发展态势。
(四)重点城市引领推动5G应用规模发展
2024年12月,工业和信息化部办公厅发布2024年度5G
应用“扬帆”行动重点城市总结评估情况,北京、上海、南京
等16个城市凭借5G流量提升、连接规模、应用创新、网络建
设、政策措施,成为重点城市。16个重点城市多位居东部地区,
其中广东占据4位、江苏3位、浙江和山东2位,这些城市通
过加大政策力度、组建工作专班、与行业主管部门合作,结合
本地特点分类施策发布多项5G行业支持政策,推动5G应用
规模发展。无锡、东莞、佛山等地通过制定专项政策、建立工
作清单等方式,加速本地5G发展。济南、武汉等城市组织5G
产业试点示范项目评选,激发企业创新活力。重点城市的典型
做法和经验为后续5G建设提供重要参考。随着5G技术成熟
和应用场景拓展,更多城市将加入5G快速发展行列,共同赋
能经济社会高质量发展。
(五)6G国际标准化进程全面启动,技术路线图加速收敛
2025年将成为6G标准化的关键元年。从移动通信的代
际发展规律来看,未来五年是移动通信由5G-A到6G升级
换代的关键期。6G标准化工作将在2025年正式启动,首批
面向6G的研究项目将在各工作组全面展开,聚焦6G标准的
具体技术指标、参数要求、接口规范等核心内容展开深入探
讨,为6G产业的全球化发展奠定基础。
同时,2025年将进入6G技术收敛的关键阶段。我国早
在2019年就启动6G研发布局,在6G新型网络架构、6G新
型空口技术以及通感算智融合、空天地一体化等跨领域融合
技术方向上取得深厚积累。下一阶段,产学研单位将集中开
展潜在技术方向测试,从可行性、实施性、实际收益等多维
度筛选具有发展潜力的6G技术方向,完成技术路径收敛,
为6G标准化工作做好充足储备。
(六)AI有望成为6G技术创新及产业变革重要驱动力
业界普遍认为,通信与AI融合是6G最为重要的变革方
向。在AIforNetwork方面,未来的网络将更加智能化,能
够根据具体需求自动生成和优化网络结构,实现“按需生成”
的极致状态。目前,AI已经在信道建模、空口优化、移动性
管理与优化、网络多样性和适配性、网络治理等方面表现出
巨大潜力,是6G技术创新的关键增量。在NetworkforAI
方面,6G将成为智能时代的重要基础设施,或引发社会生
活变革,使能AI成为泛在普惠的社会级服务,为AI提供泛
在连接、泛在算力、从而实现“网络无所不达,AI无所不及”。
随着大模型、具身智能等AI技术与应用的快速发展,AI将
为6G潜在的应用场景创造更多新可能、新空间,通过杀手
级应用带来6G产业及潜在市场规模质的飞跃。
(七)星地融合是6G重要发展方向,星座建设进入快速发
展期
星地融合作为6G重要趋势已取得基础共识,随着5G-A
及6G的演进发展,空天地一体将从5G体制兼容走向6G系
统融合,即卫星通信和地面移动通信成为统一系统,在体制、
网络、管理、频谱、业务、平台、终端等多个方面全面融合。
手机直连卫星作为星地融合的第一阶段,已经成为国际信息
领域新的竞争赛道,有望打破传统通信限制,让偏远地区、
海洋等信号难以覆盖区域的用户也能畅享便捷通信服务,极
大拓展通信服务的地理边界,打开全新市场发展空间。
同时,全球星座建设进入加速组网与资源竞争白热化阶
段,低轨卫星成为核心焦点。卫星星座作为6G星地融合的
重要基础设施,是未来通信领域竞争的重要战略资源。2025
年,多国将进入星座规模化部署期,发射频次与产能预计显
著提升,加速抢占有限轨道与频谱资源,全球卫星互联网从
试验阶段迈向产能兑现阶段。





























