We're sorry but slodon doesn't work properly without JavaScript enabled. Please enable it to continue.
您好,欢迎来到 Global-PNG
请登录
免费注册
官方网站
商城首页
我的订单
待付款订单
待收货订单
用户中心
我的收藏
产品收藏
供应商收藏
消息
小程序
产品
行业知识
发泡胶 丨
设备 丨
传感器 丨
胶带 丨
灭火棒 丨
二氧化碳清洗机 丨
导电银浆 丨
蓝膜
传感器 丨
胶带 丨
工业核心板 丨
气体处理 丨
二手设备 丨
导热硅胶 丨
导电金属粉末 丨
光谱仪
在线留言
在线留言
在线询盘
商城首页
行业资讯首页
行业报告深度分析
新闻资讯
半导体
FPD
光伏
电池&储能
分享
QQ
新浪
微信
收藏
首页
半导体
方正证券-半导体设备行业专题报告(一):前道设备_扼喉之手,亟待突破
Global PNG
2025-08-19 10:02:30
0 收藏
22 阅读
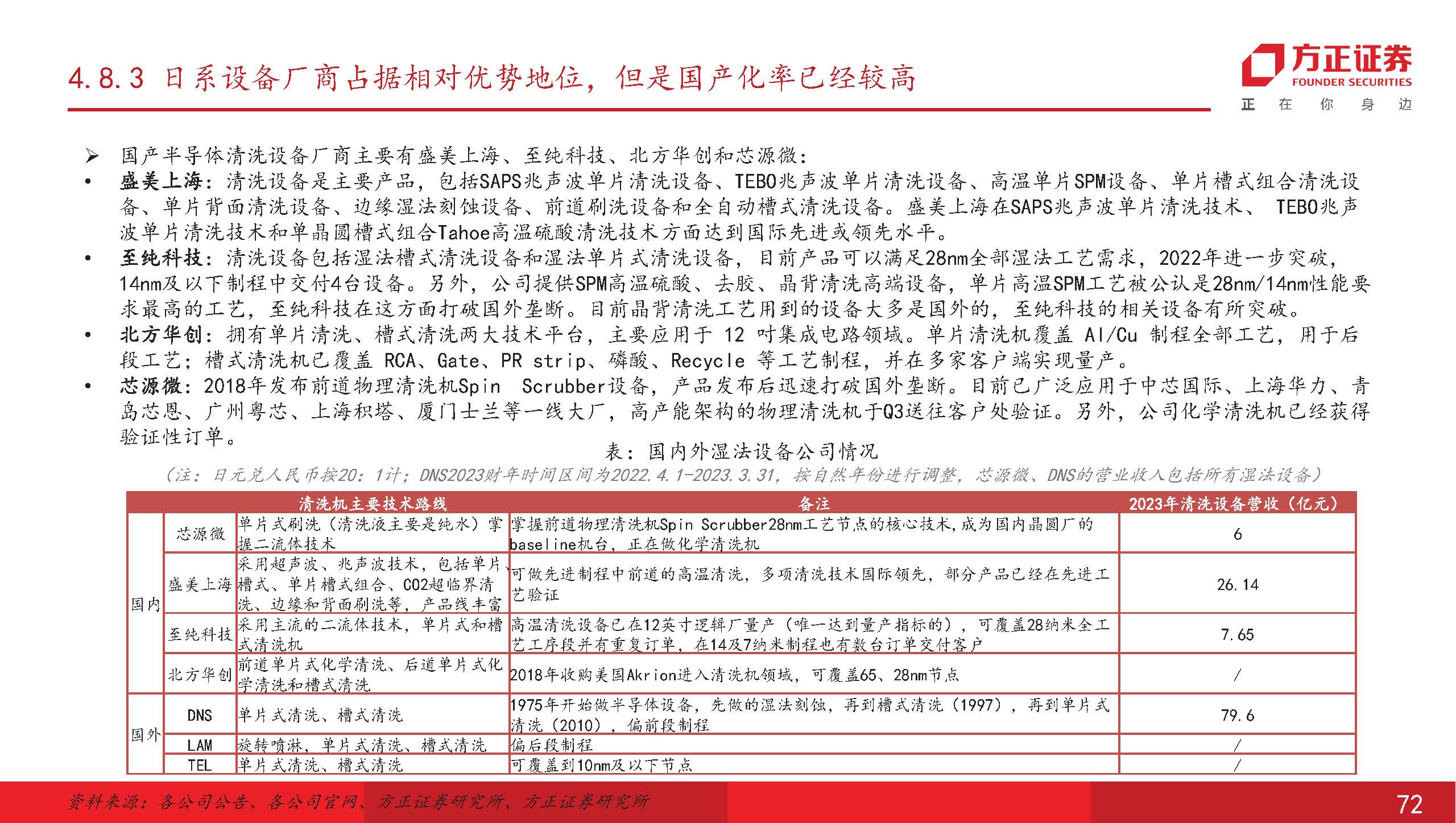
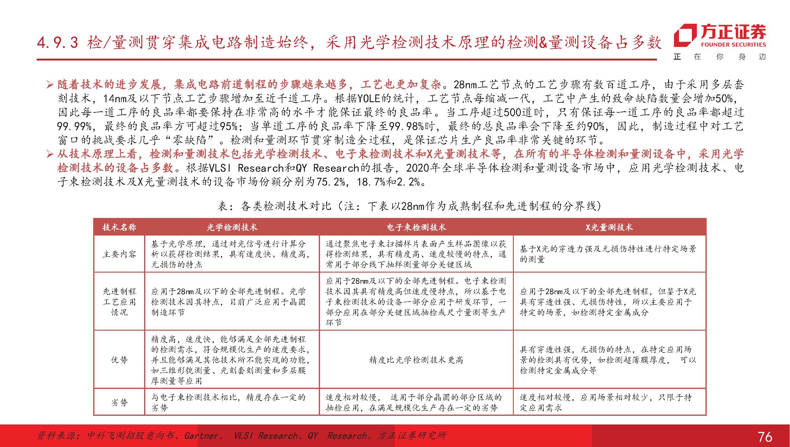
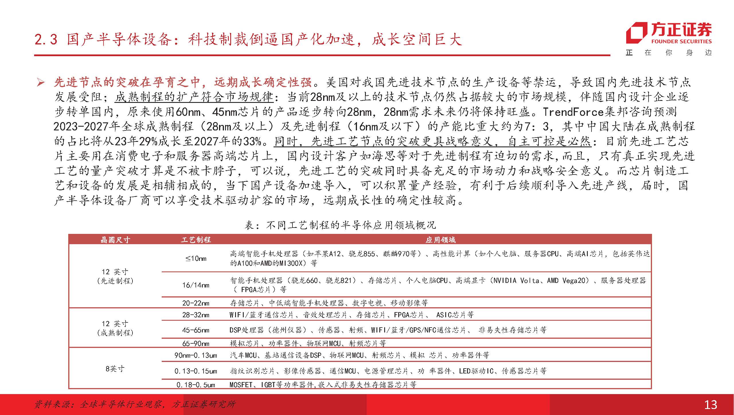
兼具周期与成长的千亿美金大赛道即将迎来上行周期,国内亟需进口替代:半导体设备作为行业基石,2023年市场规模达到1062.5亿美元,全球半导体产业发展呈现周期性,中期 库存周期来看,2024年全球半导
上一条:
平安证券-半导体行业系列专题(七):晶圆代工,特色工艺蓬勃发展,自主可控成果显著
下一条:
第三代半导体行业白皮书
热门推荐
1
晶圆减薄用 BG 胶带:半导体制造的核心支撑材料
2
半导体光刻设备概况
3
半导体镀膜工艺是什么
4
全球半导体设备用密封圈供应商统计
5
HITACHI RS-3000 扫描电子显微镜(SEM)
6
半导体临时固定胶带有毒吗?
7
微型显示分类应用及市场价值探索
8
Nidek IM-7 多波长激光扫描晶圆表面检测设备 技术手册摘要
专属顾问 1对1服务
联系电话
13681074969
扫码联系微信
足迹
快速下单
在线客服
Loading...
在线客服
AI
2026年02月11日 16:00
专属服务顾问
您好,很高兴为您服务!请问有什么可以帮到您?
如何获取行业报告?
什么是普恩志(Global-PNG)平台?
如何注册普恩志平台?
注册后有哪些具体好处?
平台的核心价值是什么?
作为供应商或代理商,如何入驻平台?
如何申请平台的广告位?
当前为AI客服,可转接
人工
发送中...
发送
行业报告深度分析
新闻资讯
半导体
FPD
光伏
电池&储能
常见问题
如何获取行业报告?
什么是普恩志(Global-PNG)平台?
如何注册普恩志平台?
注册后有哪些具体好处?
平台的核心价值是什么?
作为供应商或代理商,如何入驻平台?
如何申请平台的广告位?